首頁

臺中市廢棄物清除處理商業同業公會

TCCWS

Follow me on Facebook! Follow me on Twitter! Follow me on Google Plus! RSS Feed!

搜尋表單

  • 首頁
  • 本會簡介
    • 章程
    • 第五屆理事長-理監事簡介
    • 第四屆理事長-理監事簡介
    • 第三屆理事長-理監事簡介
    • 第二屆理事長-理監事簡介
    • 第一屆理事長-理監事簡介
    • 專業委員會
    • 秘書處
    • 組織表
    • 本會會徵
  • 最新消息
  • 活動記錄
  • 公會會員
  • 檔案下載
  • 聯繫我們

最新活動記錄

  • 115.01.16 本會參加臺中市商業會 理事長聯誼會 舉辦:歲末聯歡晚會。參加人員:丁民杰理事長
  • 115.01.16 本會參加臺中市商業會舉行:臺中市商業界慶祝第七十九屆商人節表揚大會。參加人員:丁民杰理事長、黃其斌榮譽理事長、李吉朗副理事長、劉連卿理事、陳柏諺理事、施培軒理事、陳家琪秘書長、許芷郁副秘書長
  • 115.01.16 本會參加臺中市政府環境保護局工會召開:第四屆第三次會員代表大會。參加人員:丁民杰理事長、賴宗喜理事、劉連卿理事
  • 115.01.15 本會召開:「第五屆第八次理監事聯席會議」
  • 115.01.10 本會參加基隆市廢棄物清除處理商業同業公會召開:第10屆第2次會員大會。參加人員:丁民杰理事長、陳家琪秘書長
更多

使用者登入

  • 註冊新帳號
  • 索取新密碼

誰在線上

目前共有 1人在線上。

您在這裡

首頁

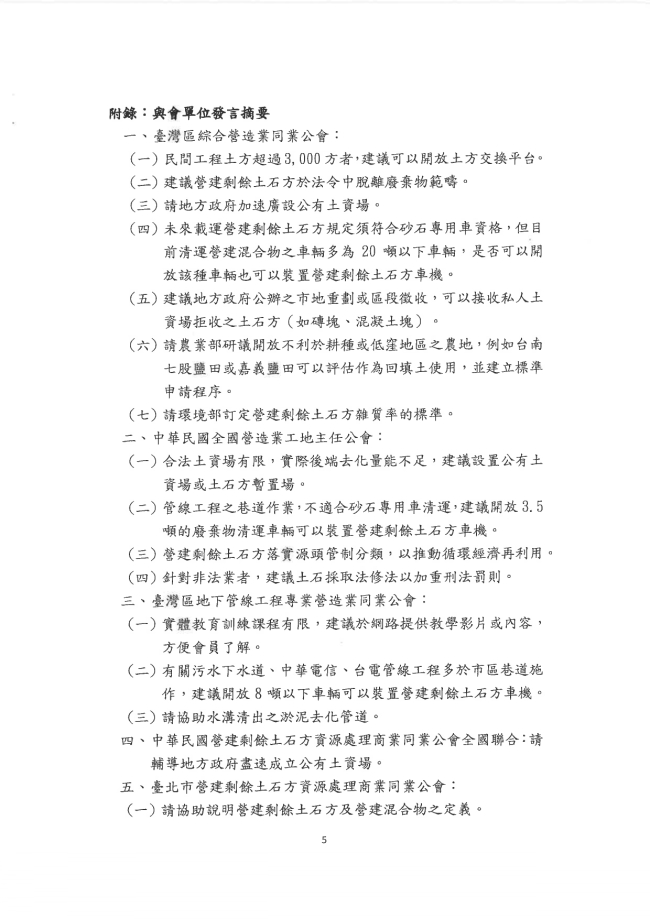
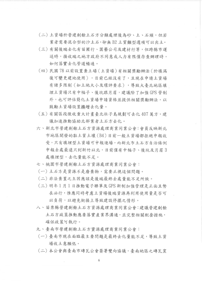
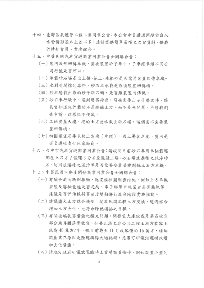
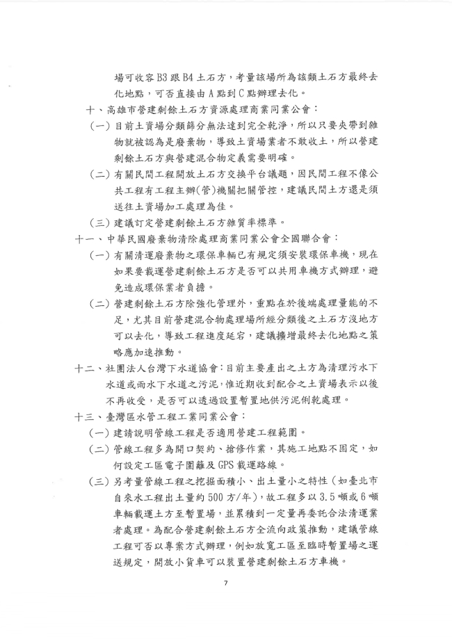
函轉中華民國廢棄物清除處理商業同業公會全國聯合會 主旨:檢送内政部國土管理署114年12月4日召開“營建剩餘土石方全流向管理整備情形產業座談會”會議紀錄1份,請查照轉知各會員代表。

主要索引標籤

  • 檢視(作用中頁籤)
  • 追蹤
By 秘書處 | 三, 12/31/2025 - 13:08
內容: 

審核用欄位: 
可發佈
  • 發表回應前,請先登入或註冊
  • 瀏覽次數:332

TCCWS

2026 臺中市廢棄物清除處理商業同業公會 | Theme by: Samuel Ayela | Jump To Top

臺中市廢棄物清除處理商業同業公會

臺中市大里區環河路227號

電話:04-24263903

傳真:04-24263923